贵州创业培训教学服务平台
请登录
我是学员
我是讲师
我是机构
资源中心
视频课程
互动游戏
专家团队
首页
培训机构
政策资讯
创业之星
优秀讲师
精彩活动
课程资源
创业服务
首页
/
政策资讯
/
测试测试
/
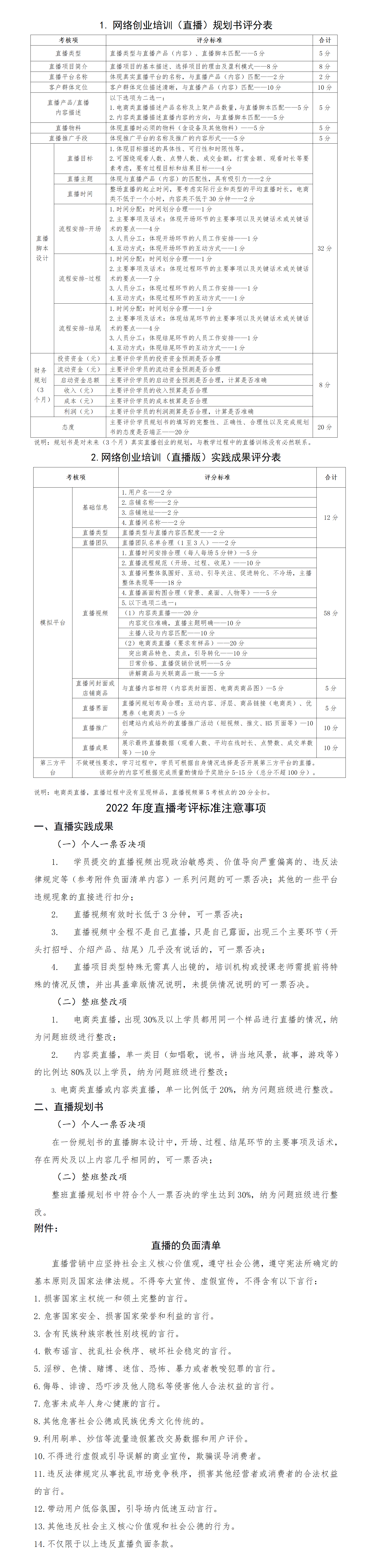
网络创业培训(直播版)项目评分标准
2023-02-15 13:55:26
相关动态
【创业之星】石可人:以直播为桥,让非遗工艺跨越山海对话 (第十四期)
2025-09-29 14:39:22
万山朱砂电商产业园:助力铜仁电商青年技能培训
2025-09-19 18:30:32
黔东南州2025年“乐创黔东南・共绘村创+”创业训练营正式启动以创新培育机制激活“三类人群”为乡村振兴注入可持续动能
2025-09-04 11:47:42
智能客服
服务热线
政策咨询:12333
技术咨询:0571-88885888
商务咨询:15858137880
扫码关注
网络创业培训公众号
扫码关注公众号
微信扫码关注网络创业培训公众号
顶部